西政資本--西政地產、金融圈校友傾心打造的地產、資本運作平臺,為您提供最全面、最專業的地產、金融知識及實操干貨!微信公眾號ID:xizheng_ziben
作者:王彬
來源:負險不彬
目 錄 |
一、金融資產投資公司的界定 |
(一)金融資產投資公司 |
(二)當前市場主體 |
1、正常運營的AIC |
2、已獲批籌建的AIC |
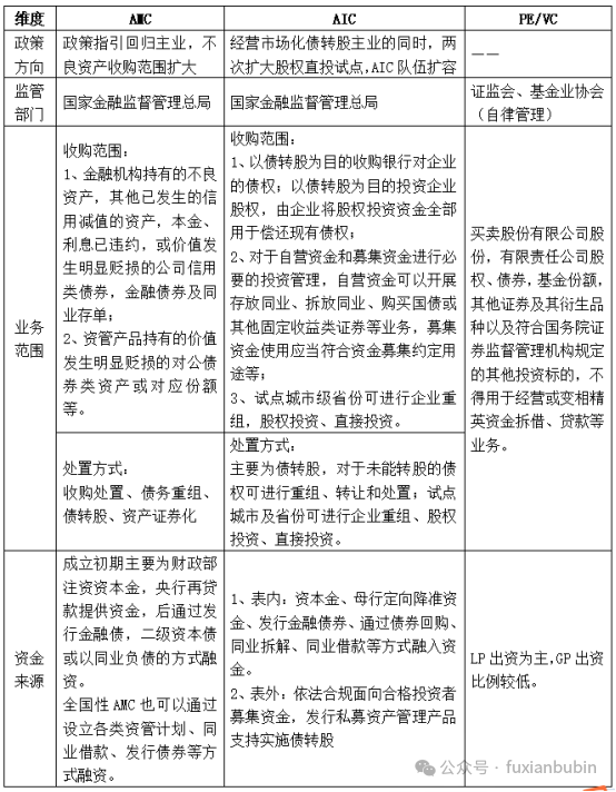
(三)同類機構的對比 |
二、AIC監管要求 |
(一)股東要求 |
(二)設立、變更及解散要求 |
(三)AIC風控要求 |
三、AIC資本管理要求 |
(一)資本充足率要求 |
(二)表內資產信用風險權重及風險緩釋工具 |
(三)市場風險標準法計量規則 |
(四)操作風險基本指標法計量規則 |
(五)資產管理業務風險資本計量規則 |
(六)不同機構資本管理要求對比 |
四、AIC公司治理 |
(一)各AIC組織架構 |
(二)AIC下設私募基金管理人情況 |
五、AIC經營情況分析 |
(一)AIC重點業務品種 |
(二)AIC經營數據分析 |
六、AIC相關政策梳理 |
一、金融資產投資公司的界定
(一)金融資產投資公司
根據《金融資產投資公司管理辦法(試行)》(中國銀保監令2018年第4號)第2、3條規定,金融資產投資公司是指經國務院銀行業監督管理機構批準,在中華人民共和國境內設立的,主要從事銀行債權轉股權及配套支持業務的非銀行金融機構。公司遵循市場化、法治化原則運作,與各參與主體在依法合規前提下,通過自愿平等協商開展債轉股業務,確保潔凈轉讓、真實出售,堅持通過市場機制發現合理價格,切實防止企業風險向銀行業金融機構和社會公眾轉移,防止利益沖突和利益輸送,防范相關道德風險。
(二)當前市場主體
1、正常運營的AIC
2018年6月出臺的《金融資產投資公司管理辦法(試行)》在一定程度上突破了《商業銀行法》第43條的規定(商業銀行在中華人民共和國境內不得從事信托投資和證券經營業務,不得向非自用不動產投資或向非銀行金融機構和企業投資,但國家另有規定的除外。)彌補了商業銀行在權益性投資領域的空白。金融資產投資公司和金融資產管理公司、地方資產管理公司在部分業務模式上有一定的重疊(如市場化債轉股),但三者的市場定位、資源稟賦、展業空間、政策環境仍具有較大差異。當前正在運作的五大AIC,系中國銀行、中國工商銀行、中國農業銀行、中國建設銀行、交通銀行五大行旗下債轉股實施機構。

2、已獲批籌建的AIC
截至2025年9月,按獲批時間,股份制銀行AIC籌建進展如下:

(三)同類機構的對比

二、AIC監管要求
AIC需有符合《中華人民共和國公司法》和國務院銀行業監督管理機構規定的章程;有符合本辦法要求的股東和注冊資本;有符合任職資格條件的董事、高級管理人員和熟悉業務的合格從業人員;建立有效的公司治理、內部控制和風險管理制度,有與業務經營相適應的信息科技系統;有與業務經營相適應的營業場所、安全防范措施和其他設施;有足夠資本儲備應對各類風險,并符合監督管理機構規定的其他審慎性條件。
(一)股東要求
正向要求 | |
具體要求 | |
銀行 | 商業銀行作為主要股東發起設立。商業銀行作為主要股東,應當符合以下條件: 1、具有良好的公司治理機制、內部控制體系和健全的風險管理制度; 2、主要審慎監管指標符合所在地監管機構的監管要求; 3、財務狀況良好,最近3個會計年度連續盈利; 4、監管評級良好,最近2年內無重大違法違規行為; 5、為金融資產投資公司確定了明確的發展戰略和清晰的盈利模式; 6、入股資金為自有資金,不得以債務資金和委托資金等非自有資金入股; 7、承諾5年內不轉讓所持有的股權,不將所持有的股權進行質押或設立信托,并在金融資產投資公司章程中載明; 8、國務院銀行業監督管理機構規章規定的其他審慎性條件。 |
其他境內外法人機構 | 1、具有良好的公司治理機制; 2、有良好的社會聲譽、誠信記錄和納稅記錄; 3、其他境內外法人機構為非金融機構的,最近1年年末總資產不低于50億元人民幣或等值自由兌換貨幣,最近1年年末凈資產不得低于總資產的30%; 4、其他境內外法人機構為非金融機構的,權益性投資余額原則上不超過其凈資產的50%(合并會計報表口徑); 5、財務狀況良好,最近2個會計年度連續盈利; 6、經營管理良好,最近2年內無重大違法違規經營記錄; 7、入股資金為自有資金,不得以債務資金和委托資金等非自有資金入股; 8、承諾5年內不轉讓所持有的股權,不將所持有的股權進行質押或設立信托,并在金融資產投資公司章程中載明; 9、國務院銀行業監督管理機構規章規定的其他審慎性條件。 10、其他境內外法人機構為金融機構的,應當同時符合所在地有關法律法規和相關監管規定要求。 |
禁止性要求 | |
具體要求 | |
任何機構 | 如下情況不得作為金融資產投資公司的股東: 1、公司治理結構與機制存在明顯缺陷; 2、股權關系復雜且不透明、關聯交易異常; 3、核心主業不突出且其經營范圍涉及行業過多; 4、現金流量波動受經濟景氣程度影響較大; 5、資產負債率、財務杠桿率明顯高于行業平均水平; 6、代他人持有金融資產投資公司股權; 7、其他可能對金融資產投資公司產生重大不利影響的情形。 |
(二)設立、變更及解散要求
具體要求 | |
籌建 | 1、籌建金融資產投資公司,應當由作為主要股東的商業銀行向國務院銀行業監督管理機構提交申請,由國務院銀行業監督管理機構按程序受理、審查并決定。國務院銀行業監督管理機構自收到完整申請材料之日起4個月內作出批準或不批準的書面決定。 2、金融資產投資公司的籌建期為批準決定之日起6個月。未能按期完成籌建的,應當在籌建期限屆滿前1個月向國務院銀行業監督管理機構提交籌建延期報告。籌建延期不得超過一次,延長期限不得超過3個月。 3、申請人應當在前款規定的期限屆滿前提交開業申請,逾期未提交的,籌建批準文件失效,由決定機關注銷籌建許可。 |
開業 | 1、金融資產投資公司開業,應當由作為主要股東的商業銀行向國務院銀行業監督管理機構提交申請,由國務院銀行業監督管理機構受理、審查并決定。國務院銀行業監督管理機構自受理之日起2個月內作出核準或不予核準的書面決定。 2、金融資產投資公司應當在收到開業核準文件并領取金融許可證后,辦理工商登記,領取營業執照。金融資產投資公司應當自領取營業執照之日起6個月內開業。不能按期開業的,應當在開業期限屆滿前1個月向國務院銀行業監督管理機構提交開業延期報告。開業延期不得超過一次,延長期限不得超過3個月。未在規定期限內開業的,開業核準文件失效,由決定機關注銷開業許可,發證機關收回金融許可證,并予以公告。 3、董事和高級管理人員實行任職資格核準制度,由國務院銀行業監督管理機構及其派出機構按照有關金融資產管理公司董事和高級管理人員任職資格的行政許可范圍、條件和程序進行審核。 4、根據業務發展需要設立分支機構和附屬機構,由國務院銀行業監督管理機構及其派出機構參照有關金融資產管理公司的行政許可范圍、條件和程序進行審核。 |
變更 | 下列變更事項之一的,應當報經國務院銀行業監督管理機構批準: 1、變更公司名稱; 2、變更注冊資本; 3、變更股權或調整股權結構。金融資產投資公司股權變更或調整股權結構后持股5%以上的股東應當經股東資格審核。變更或調整股權后的股東應當符合股東資質條件;金融資產投資公司發行優先股。 4、變更公司住所; 5、修改公司章程; 6、變更組織形式; 7、合并或分立; 8、國務院銀行業監督管理機構規定的其他變更事項。 |
解散 | 有下列情形之一的,經國務院銀行業監督管理機構批準后可以解散: 1、公司章程規定的營業期限屆滿或者公司章程規定的其他解散事由出現; 2、股東會議決議解散; 3、因公司合并或者分立需要解散; 4、其他解散事由。 |
(三)AIC風控要求
具體要求 | |
架構 | 建立與其業務規模、復雜程度、風險狀況相匹配的有效風險管理框架,制定清晰的風險管理策略,明確風險偏好和風險限額,制定完善風險管理政策和程序,及時有效識別、計量、評估、監測、控制或緩釋各類重大風險。 |
資本 | 建立資本管理體系,合理評估資本充足狀況,建立審慎、規范的資本補充和約束機制。金融資產投資公司資本充足率、杠桿率和財務杠桿率水平參照金融資產管理公司資本管理相關規定執行。 |
計提 | 對所持有的債權資產進行準確分類,足額計提風險減值準備,確保真實反映風險狀況。 |
流動性 | 確保其資產負債結構與流動性管理要求相匹配,建立、完善明晰的融資策略和融資渠道,提高融資來源的多元性、穩定性和可持續性,合理控制期限錯配,實施流動性風險限額管理,制定有效的流動性風險應急計劃。 |
流程 | 加強債轉股項目全流程管理,嚴格落實盡職調查、審查審批、風控措施、后續管理等各項要求,加強監督約束,防范超越權限或者違反程序操作、虛假盡職調查與評估、泄露商業秘密謀取非法利益、利益輸送、違規放棄合法權益、截留隱匿或私分資產等操作風險 |
考核 | 制定合理的業績考核和獎懲機制,建立市場化的用人機制和薪酬激勵約束機制。 |
審計 | 建立健全內部控制和內外部審計制度,完善內控機制,提高內外部審計有效性,持續督促提升業務經營、內控合規、風險管理水平。 |
三、AIC資本管理要求
對金融資產投資公司進行資本監管,是為了保證金融資產投資公司所持有的資本能夠抵御經營過程中面臨的集團風險、個體風險和系統性風險等各類風險。為此,監管機構及其派出機構將會對金融資產投資公司資本充足性、資本管理等情況進行日常監管和現場檢查,并視情況采取相應的監管措施,促進金融資產投資公司穩健運行。
(一)資本充足率要求
| 一 | 核心一級資本充足率 |
指標: 核心一級資本充足率不得低于5% | |
公式: (核心一級資本-對應資本扣除項)/風險加權資產×100% | |
要素: 1、核心一級資本包括:實收資本或普通股;資本公積;盈余公積;一般風險準備;未分配利潤;其他可計入部分。 2、對應資本扣除項包括:商譽;其他無形資產(土地使用權除外);由經營虧損引起的凈遞延所得稅資產;信用風險類資產損失準備缺口(損失準備缺口指金融資產投資公司實際計提的損失準備低于不良資產余額的部分)。 3、未在金融資產投資公司核心一級資本中扣除的對金融機構的大額少數資本投資和相應的凈遞延所得稅資產,合計金額不得超過本公司核心一級資本凈額的35%。 4、風險加權資產應從資產賬面價值中扣除相應的減值準備,然后再乘風險權重。風險加權資產應包括信用風險加權資產、市場風險加權資產、操作風險加權資產和資產管理業務風險加權資產。 5、采用權重法計量信用風險加權資產。計算方法如下: 信用風險加權資產=(資產賬面價值-減值準備-風險緩釋工具賬面價值)×資產的風險權重+風險緩釋工具賬面價值×風險緩釋工具風險權重 6、采用標準法計量市場風險資本要求。市場風險加權資產=市場風險資本要求×12.5。 7、采用基本指標法計量操作風險資本要求。操作風險加權資產=操作風險資本要求×12.5。 8、計量資產管理業務風險資本要求。資產管理業務風險加權資產=資產管理業務風險資本要求×12.5。 | |
| 二 | 一級資本充足率 |
指標: 一級資本充足率不得低于6% | |
公式: (一級資本-對應資本扣除項)/風險加權資產×100% | |
要素: 1、一級資本=核心一級資本+其他一級資本 2、其他一級資本包括其他一級資本工具和其他一級資本工具溢價。 | |
| 三 | 資本充足率 |
指標: 資本充足率不得低于8% | |
公式: (總資本-對應資本扣除項)/風險加權資產×100% | |
要素: 1、總資本包括核心一級資本、其他一級資本和二級資本。 2、表外項目不包括資產管理業務。表外項目余額為金融資產投資公司表外業務根據相應的信用轉換系數計算得到的風險暴露。 3、表外項目信用轉換系數如下: 擔保及等同于擔保的或有項目(包括一般負債擔保、信用增級、遠期收購承諾等)信用轉換系數為100%。 信用風險仍在金融資產投資公司的資產銷售與購買協議,信用轉換系數為100%。 遠期資產購買,信用轉換系數為100%。 部分交款的股票及證券,信用轉換系數為100%。 金融資產投資公司借出的證券或用作抵押物的證券,信用轉換系數為100%。 其他表外項目,信用轉換系數為100%。 | |
| 四 | 杠桿率 |
指標: 杠桿率不得低于6% | |
公式: 一級資本凈額/(調整后的表內資產余額+表外項目余額)×100% | |
要素: 1、調整后的表內資產余額為表內總資產扣減一級資本扣減項后的表內資產余額。 2、二級資本包括二級資本工具、二級資本工具溢價、超額損失準備(金融資產投資公司實際計提的損失準備超過不良資產余額的部分)。金融資產投資公司應采用權重法計量信用風險加權資產,超額損失準備可計入二級資本,但不得超過信用風險加權資產的1.25%。 | |
| 五 | 逆周期資本 |
在最低資本要求之上計提逆周期資本。逆周期資本要求為風險加權資產的0—2.5%,由核心一級資本來滿足。逆周期資本要求由銀保監會根據實際情況確定。 | |
| 六 | 資本扣除標準 |
1、金融資產投資公司與其他金融機構之間通過協議相互持有的各級資本工具,或銀保監會及其派出機構認定為虛增資本的各級資本投資,應從相應的監管資本中對應扣除。 2、金融資產投資公司直接或間接持有本公司發行的各級資本工具,應從相應的監管資本中對應扣除。 3、金融資產投資公司計算未并表資本充足率,應從各級資本中對應扣除對附屬機構的資本投資。 4、對應扣除是指從金融資產投資公司自身相應層級資本中一次性全額扣除。金融資產投資公司某一級資本凈額小于應扣除數額的,缺口部分應從更高一級的資本凈額中扣除。 5、金融資產投資公司對未納入資本監管范圍的金融機構的小額少數資本投資[金融資產投資公司對金融機構各級資本投資(包括直接和間接投資)占該被投資金融機構實收資本(普通股加普通股溢價)10%(不含)以下,且根據規定可不納入資本監管范圍的資本投資],合計超出本公司核心一級資本凈額30%的部分,應從各級監管資本中對應扣除。 6、金融資產投資公司對未納入資本監管范圍的金融機構的大額少數資本投資[金融資產投資公司對金融機構各級資本投資(包括直接和間接投資)占該被投資金融機構實收資本(普通股加普通股溢價)10%(含)以上,且根據規定可不納入資本監管范圍的資本投資]中,核心一級資本投資合計超出本公司核心一級資本凈額30%的部分,應從本公司核心一級資本中扣除;其他一級資本投資和二級資本投資應從相應層級資本中全額扣除。 7、除由經營虧損引起的凈遞延所得稅資產外,其他依賴于本公司未來盈利的凈遞延所得稅資產,超出本公司核心一級資本凈額10%的部分應從核心一級資本中扣除。 |
(二)表內資產信用風險權重及合格股權投資風險緩釋工具
1、表內資產信用風險權重
表內資產信用風險權重表 | |
項目 | 權重 |
1.現金類資產 | |
1.1現金 | 0% |
1.2存放中國人民銀行款項 | 0% |
2.對中央政府和中央銀行的債權 | |
2.1對我國中央政府的債權 | 0% |
2.2對中國人民銀行的債權 | 0% |
2.3對評級AA-以上(含AA-)的國家或地區的中央政府和中央銀行的債權 | 0% |
2.4對評級低于AA-,且在A-以上(含A-)的國家或地區的中央政府和中央銀行的債權 | 20% |
2.5對評級低于A-,且在BBB-以上(含BBB-)的國家或地區的中央政府和中央銀行的債權 | 50% |
2.6對評級低于BBB-,且在B-以上(含B-)的國家或地區的中央政府和中央銀行的債權 | 100% |
2.7對評級低于B-的國家或地區的中央政府和中央銀行的債權 | 150% |
2.8對未評級的國家或地區的中央政府和中央銀行的債權 | 100% |
3.對公共部門實體的債權 | |
3.1對我國公共部門的債權(收入來源于中央財政) | |
3.1.1其中:對我國公共部門的貸款(收入來源于中央財政) | 20% |
3.1.2其中:持有的我國公共部門發行的債券(收入來源于中央財政) | 20% |
3.2對我國省(市、區)級以及計劃單列市人民政府的債權 | 20% |
3.3對評級AA-及以上國家或地區注冊的公共部門實體的債權 | 25% |
3.4對評級低于AA-,且在A-以上(含A-)國家或地區注冊的公共部門實體的債權 | 50% |
3.5對評級低于A-,且在B-以上(含B-)國家或地區注冊的公共部門實體的債權 | 100% |
3.6對評級低于B-的國家或地區注冊的公共部門實體的債權 | 150% |
3.7對未評級的國家或地區注冊的公共部門實體的債權 | 100% |
4.對我國金融機構的債權 | |
4.1對我國開發性銀行和政策性銀行的債權 | |
4.1.1對我國政策性銀行的債權 | 0% |
4.1.2對我國開發性銀行和政策性銀行的次級債權(未扣除部分) | 100% |
4.2對我國商業銀行的債權 | |
4.2.1原始期限3個月以內(含) | 20% |
4.2.2原始期限超過3個月 | 25% |
4.3對我國商業銀行的次級債權(未扣除部分) | 100% |
4.4對我國其他金融機構的債權 | 100% |
5.對一般企(事)業單位債權 | |
5.1以市場化債轉股為目的收購正常類資產形成的債權 | 100% |
5.2以市場化債轉股為目的收購不良資產形成的債權 | 75% |
5.3其他對一般企(事)業單位債權 | 100% |
6.股權投資 | |
6.1市場化債轉股形成的股權投資 | 250% |
6.2非以債轉股為目的形成的對工商企業的股權投資 | 400% |
6.3經批準以特殊目的持有的對金融機構投資 | 250% |
7.其他 | |
7.1非自用不動產 | |
7.1.1 因行使抵押權而持有的非自用不動產 | 100% |
7.1.2 其他非自用不動產 | 400% |
7.2次級受益權資產 | 200% |
7.3其他表內資產 | 100% |
2、表內資產信用風險權重及合格股權投資風險緩釋工具
信用風險緩釋工具種類 | |
類 | 具體種類 |
質物 | 類型: 1、以特戶、封金或保證金等形式特定化后的現金; 2、黃金; 3、銀行存單; 4、我國財政部發行的國債; 5、中國人民銀行發行的票據; 6、我國開發性銀行和政策性銀行、公共部門實體、商業銀行發行的債券、票據和承兌的匯票; 7、金融資產管理公司為收購國有銀行不良貸款而定向發行的債券; 8、評級為BBB-以上(含BBB-)國家或地區政府和中央銀行發行的債券; 9、注冊地所在國家或地區的評級在A-以上(含A-)的境外商業銀行和公共部門實體發行的債券、票據和承兌的匯票; 10、多邊開發銀行、國際清算銀行和國際貨幣基金組織發行的債券。 |
要求: (一)一般要求: 1、金融資產投資公司應確保信用風險緩釋工具符合《中華人民共和國民法典》等法律文件的要求,并應進行有效的法律審查,確保認可和使用信用風險緩釋工具時依據明確可執行的法律文件,且相關法律文件對交易各方均有約束力,并在所涉及的經濟體中得到可靠實施。 2、金融資產投資公司應在相關協議中明確約定信用風險緩釋覆蓋的范圍。 3、金融資產投資公司不得重復計算信用風險緩釋作用。 4、金融資產投資公司應制定書面管理制度以及審查和操作流程,并建立相應的信息系統,確保信用風險緩釋作用的有效發揮。 5、在采用風險緩釋技術降低信用風險的同時,金融資產投資公司還應建立相應的制度和流程來管理由于風險緩釋本身帶來的剩余風險,包括法律風險、操作風險、流動性風險和市場風險等。 6、信用風險緩釋工具、因風險緩釋帶來的剩余風險,與債務人風險之間不應具有實質的正相關性。 (二)合格質物要求: 1、金融資產投資公司必須建立明確和嚴格的程序,確保在債務人違約、無力償還、破產或發生其他借款合同約定的信用事件時,有權并及時地對債務人的質物進行清算或處置。 2、為確保質物能提供有效保護,債務人的信用與質物的價值不應具有實質的正相關性。 3、如果質物被托管方持有,金融資產投資公司應確保托管方將質物與其自有資產分離。 4、金融資產投資公司應建立質物的估值管理制度,質物價值評估應采用盯市價值的方法,且至少每6個月重新進行一次評估。 | |
保證 | 種類: 1、我國中央政府、中國人民銀行、政策性銀行、公共部門實體和商業銀行; 2、評級為BBB-以上(含BBB-)國家或地區政府和中央銀行; 3、注冊地所在國家或地區的評級在A-以上(含A-)的境外商業銀行和公共部門實體; 4、多邊開發銀行、國際清算銀行和國際貨幣基金組織。 |
要求: (一)一般要求: 1、金融資產投資公司應確保信用風險緩釋工具符合《中華人民共和國民法典》等法律文件的要求,并應進行有效的法律審查,確保認可和使用信用風險緩釋工具時依據明確可執行的法律文件,且相關法律文件對交易各方均有約束力,并在所涉及的經濟體中得到可靠實施。 2、金融資產投資公司應在相關協議中明確約定信用風險緩釋覆蓋的范圍。 3、金融資產投資公司不得重復計算信用風險緩釋作用。 4、金融資產投資公司應制定書面管理制度以及審查和操作流程,并建立相應的信息系統,確保信用風險緩釋作用的有效發揮。 5、在采用風險緩釋技術降低信用風險的同時,金融資產投資公司還應建立相應的制度和流程來管理由于風險緩釋本身帶來的剩余風險,包括法律風險、操作風險、流動性風險和市場風險等。 6、信用風險緩釋工具、因風險緩釋帶來的剩余風險,與債務人風險之間不應具有實質的正相關性。 (二)合格保證要求: 1、保證合同必須直接針對金融資產投資公司某一風險暴露或特定風險暴露組合,保證人承擔的償付義務必須是定義清楚、不可撤銷、不可改變且是無條件的。 2、在確認債務人違約或不支付條件下,金融資產投資公司有權并應及時向保證人追償合同規定的款項。 3、金融資產投資公司應制定書面保證合同,確保保證人應有義務支付各類相關款項;若保證合同只涉及對本金的支付,利息和其他未覆蓋的款項應按照未緩釋部分處理。 | |
幣種錯配 | 若風險暴露與信用風險緩釋工具之間存在幣種錯配,金融資產投資公司應將風險暴露劃分為覆蓋和未覆蓋部分,并按照以下公式采用折扣系數Hfx降低信用風險緩釋工具覆蓋部分風險暴露。風險暴露與合格質物之間的幣種錯配無需進行調整。 Ga=G×(1-Hfx) Ga為為經幣種錯配調整后的信用風險緩釋工具覆蓋部分風險暴露。 G為信用風險緩釋工具覆蓋部分風險暴露。 Hfx為信用風險緩釋工具和對應風險暴露幣種錯配的折扣系數,為8%。 |
期限錯配 | 1、若信用風險緩釋工具的剩余期限比風險暴露的剩余期限短,金融資產投資公司應考慮期限錯配的影響。存在期限錯配時,若信用風險緩釋工具的原始期限不足1年且剩余期限不足3個月,則不具有信用風險緩釋作用。 2、金融資產投資公司應審慎評估風險暴露期限和信用風險緩釋工具期限。 3、合格質物、合格保證的剩余擔保期限短于風險暴露剩余期限的,不具備風險緩釋作用。 4、金融資產投資公司應按照以下公式對信用風險緩釋工具價值進行調整: Pa=P×(t-0.25)/(T-0.25) Pa為期限錯配因素調整后的信用風險緩釋工具價值。 P為期限錯配因素調整前、經幣種錯配調整后的信用風險緩釋工具價值。 T為風險暴露的剩余期限與5之間的較小值,以年表示。 t為信用風險緩釋工具的剩余期限與T之間的較小值,以年表示。 |
多種 | 一風險暴露存在多種信用風險緩釋工具時,需要將風險暴露拆分為由不同信用風險緩釋工具覆蓋部分,分別計算風險加權資產。 |
(三)市場風險標準法計量規則
市場風險資本計量應覆蓋金融資產投資公司交易賬簿中的利率風險和股票風險。
1、賬簿劃分
金融資產投資公司應制定清晰的交易賬簿和銀行賬簿劃分標準,明確納入交易賬簿的金融工具以及在交易賬簿和銀行賬簿間劃轉的條件,確保執行的一致性。金融資產投資公司賬簿轉換必須獲得高級管理層和監管機構批準,嚴禁以監管套利為目的進行賬簿轉換。因賬簿轉換導致資本計提要求下降,應將減少的資本部分重新加回。除非產品性質發生了變化,否則賬簿轉換不可撤銷。因會計準則變動引起的金融工具重新劃分,金融資產投資公司可在獲得高級管理層批準的情況下進行賬簿轉換,無須銀保監會審批。
2、交易賬簿
交易賬簿包括為交易目的或對沖交易賬簿其它項目的風險而持有的金融工具和商品頭寸。為交易目的而持有的頭寸,是指短期內有目的地持有以便出售,或從實際或預期的短期價格波動中獲利,或鎖定套利的頭寸,包括自營業務、做市業務的頭寸。交易賬簿中的金融工具頭寸原則上還應滿足以下條件:在交易方面不受任何限制,可以隨時平盤;能夠完全對沖以規避風險;能夠每日進行公允價值計量,變動計入損益賬戶;能夠進行積極的管理。
3、利率風險
利率風險包括交易賬簿中的債券(固定利率和浮動利率債券、央行票據、可轉讓存單、不可轉換優先股及按照債券交易規則進行交易的可轉換債券)、利率及債券衍生工具頭寸的風險。利率風險的資本要求包括特定市場風險和一般市場風險的資本要求兩部分。
(1)特定市場風險
風險計提比率對應表如下:

(2)一般市場風險
一般市場風險的資本要求包含每時段內加權多頭和空頭頭寸可相互對沖的部分所對應的垂直資本要求;不同時段間加權多頭和空頭頭寸可相互對沖的部分所對應的橫向資本要求;整個交易賬簿的加權凈多頭或凈空頭頭寸所對應的資本要求。
到期日法計量一般市場風險資本要求
金融資產投資公司采用到期日法計算一般市場風險資本要求,先對各頭寸劃分時區和時段,并匹配對應的風險權重:


到期日法具體計算步驟如下:各時段的頭寸乘以相應的風險權重計算各時段的加權頭寸;各時段的加權多頭、空頭頭寸可相互對沖的部分乘以10%得出垂直資本要求;各時段的加權多頭頭寸和加權空頭頭寸進行抵消得出各個時段的加權頭寸凈額;將在各時區內各時段的加權頭寸凈額之間的可相互對沖的部分乘以“時區和權重表”中所列的同一區內的權重,得出各個時區內的橫向資本要求;各時區內各時段的加權頭寸凈額進行抵消,得出各時區加權頭寸凈額;每兩個時區加權頭寸凈額之間可相互對沖的部分乘以“時區和權重表”所列的相鄰區內以及1區和3區之間的權重,得出時區間的橫向資本要求;各時區加權頭寸凈額進行抵消,得出整個交易賬簿的加權凈多頭或凈空頭頭寸所對應的資本要求。
久期法計量一般市場風險資本要求
使用該方法需經監管機構核準,一旦選擇使用久期法,應持續使用該方法,如變更方法需經監管機構的認可。久期法計算表如下:

具體計算步驟如下:在久期法計算表中找出每筆頭寸期限對應的收益率變化,逐筆計算該收益率變化下的價格敏感性;將價格敏感性對應到久期法計算表的15級久期時段中;每個時段中的多頭和空頭頭寸分別計提5%的垂直資本要求,以覆蓋基差風險;按照到期日法的要求,計算橫向資本要求;按照到期日法的規定,將各區加權頭寸凈額進行抵消,得出整個交易賬簿的加權凈多頭或凈空頭所對應的資本要求。
4、股票風險
股票風險是指交易賬簿中股票頭寸的風險。其中股票是指按照股票交易規則進行交易的所有金融工具,包括普通股(不考慮是否具有投票權)、可轉換債券和買賣股票的承諾。
特定市場風險的資本要求等于各不同市場中各類股票多頭頭寸絕對值及空頭頭寸絕對值之和乘以8%后所得各項數值之和。
一般市場風險對應的資本要求,等于各不同市場中各類多頭及空頭頭寸抵消后股票凈頭寸的絕對值乘以8%后所得各項數值之和。
股票衍生工具包括股票和股票指數的遠期、期貨及互換合約。衍生工具應轉換為基礎工具,并按基礎工具的特定市場風險和一般市場風險的方法計算資本要求。
5、期權風險
(1)僅購買期權的金融資產投資公司可以使用簡易的計算方法
金融資產投資公司如持有現貨多頭和看跌期權多頭,或持有現貨空頭和看漲期權多頭, 資本要求等于期權合約對應的基礎工具的市場價值乘以特定市場風險和一般市場風險資本要求比率之和,再減去期權溢價。資本要求最低為零。
金融資產投資公司如持有看漲期權多頭或看跌期權多頭,資本要求等于基礎工具的市場價值乘以該基礎工具的特定市場風險和一般市場風險資本要求比率之和與期權的市場價值兩者中的較小者。
(2)同時賣出期權的金融資產投資公司應使用“得爾塔+(Delta-plus)”方法
“得爾塔+”方法計算的資本要求由以下三個部分組成:一是期權基礎工具的市值乘以該期權的得爾塔值得到得爾塔加權期權頭寸,然后將得爾塔加權期權頭寸加入到基礎工具的頭寸中計算資本要求。二是伽馬(Gamma)風險的資本要求。伽馬效應值=0.5×Gamma×(VU)2 。VU為期權基礎工具的變動。其中:對于利率期權,當基礎工具為債券時:VU=基礎工具市值×特定市場風險計提比率對應表中相應時段的風險權重;當基礎工具為利率時:VU=基礎工具市值×特定市場風險計提比率對應表中相應時段的假定收益率變化;當基礎工具為股票、股指時,VU=基礎工具市值×8%。當基礎工具為商品時,VU=基礎工具市值×15%。
同一基礎工具每項期權對應的伽馬效應值相加得出每一基礎工具的凈伽馬效應值。僅當基礎工具的凈伽馬效應值為負值時,才須計算相應的資本要求,且資本要求總額等于這些凈伽馬效應值之和的絕對值。
(3)維加(vega)風險的資本要求。基礎工具維加風險的資本要求=25%×該基礎工具波動率×|該基礎工具的各項期權的維加值之和|。維加風險的資本要求總額,等于各項基礎工具維加風險的資本要求之和。
(四)操作風險基本指標法計量規則
金融資產投資公司應當以最近三年平均總收入為基礎計量操作風險資本要求。總收入包括投資收益(以各種方式對外投資取得的收益,包括債券及股票投資收益、股權投資分紅等)、手續費及傭金凈收入(手續費及傭金收入-手續費及傭金支出)、利息凈收入(金融機構往來利息收入及其他利息收入等-金融機構往來利息支出及其他借入資金利息支出等)、不良資產處置凈收入(不良資產經營及處置收益減去經營及處置損失后的凈額,包括因處置不良資產獲取的價差收益或損失,因重組不良資產所獲取的收益或損失,以及以公允價值計量的不良資產的公允價值變動損益)以及其他收入(除以上各項外的其他業務所取得的收入)。
操作風險資本要求公式計量為:
KBIA=[ΣnI=1(GIi×α)]/n
其中,KBIA為按照基本指標法計量的操作風險資本要求;GI為過去三年中每年正的總收入;n為過去三年中總收入為正的年數;α為15%。
(五)資產管理業務風險資本計量規則
接受投資者委托,設立債轉股投資計劃并擔任管理人,依照法律法規和債轉股投資計劃合同的約定,對受托的投資者財產進行投資和管理。資產管理業務風險資本要求計算公式:
風險資本要求=Σ(債轉股資管計劃投資的各類資產余額×風險系數)
具體風險系數為:

(六)不同機構資本管理要求對比
1、資本管理對比
作為金融機構,AIC面臨較為嚴格的資本監管。資本充足率、杠桿率和財務杠桿率水平參照金融資產管理公司資本管理相關規定執行,與銀行類金融機構資本充足率及杠桿率的情況對比如下:

2、不同類型資產投資風險權重分析
整體上AIC風險加權資產的計算方式與現行銀行加權資產計算方式基本一致,不過在信用風險、市場風險和操作風險加權資產之外,還參照了眾多非銀金融機構的凈資本管理框架,增加了計算資產管理業務風險加權資產。現將商業銀行、AIC、AMC一般債權和股權投資風險權重對比如下:

四、AIC公司治理
(一)各AIC組織架構
1、工銀金融資產投資有限公司

2、建信金融資產投資有限公司

3、中銀金融資產投資有限公司

4、農銀金融資產投資有限公司

5、交銀金融資產投資有限公司

(二)AIC下設私募基金管理人情況
AIC可設立附屬機構,并申請成為私募股權投資基金管理人,設立私募股權投資基金。目前五大AIC均已設立自己的私募股權、創業投資基金管理人,并且在中基協完成登記。截止到2024年年末,五大AIC附屬私募基金管理人情況如下表所示:

在基金的架構設計中,目前五大AIC附屬私募管理人發行的基金普遍采取銀行系資本與當地國資共同出資的模式,投資方向也具有很明顯的地域屬性,一般要聚焦當地的戰略新興產業和未來產業,推動地方本土產業的轉型升級發展。
在AIC附屬私募管理人旗下已備案的基金產品中,除了常規架構(由AIC附屬私募管理人擔任單GP)以外,仍有較大比重的合伙企業采用雙執行事務合伙人(以下簡稱“雙GP”)架構。既可以做到項目資源共享,也可以更多地表達雙方的利益訴求。雙GP構架中,其中一個執行事務合伙人是AIC附屬的私募管理人,另一個執行事務合伙人是其他機構(通常為地方政府部門下屬私募管理人,或地方政府下屬投資平臺),目前AIC旗下備案的基金產品主要是以投資地方特色產業或者上市公司相關的產業來呢為主,以達到促進經濟發展或產業轉型的目的。
從投資領域來看,五大AIC附屬私募管理人旗下基金的投資領域排名前十的分別是能源礦產、電子信息產業、生產制造、信息技術、企業服務、金融、材料、地產建筑、汽車交通、政府及公用事業,合計占比超80%。但各家AIC旗下的私募機構投資的方向也有明確的差異,如工銀資本聚焦電子信息產業、企業服務、金融、信息技術等領域,農銀資本在能源礦產領域投資較多,中銀資本各類投資較為平均,電子信息產業、能源礦產、生產制造;建投基金主要集中在能源礦產、地產建筑、生產制造、新基建、電子信息產業領域;交銀資本集中在信息技術、生產制造、電子信息產業。
退出方式上,五大AIC附屬私募管理人管理的直投基金中,退出方式與其他市場化私募基金相似,主要以股權轉讓、并購、回購為主。
五、AIC經營情況分析
金融資產投資公司可以經營業務范圍包括:以債轉股為目的收購銀行對企業的債權,將債權轉為股權并對股權進行管理;對于未能轉股的債權進行重組、轉讓和處置;以債轉股為目的投資企業股權,由企業將股權投資資金全部用于償還現有債權;依法依規面向合格投資者募集資金,發行私募資產管理產品支持實施債轉股;發行金融債券;通過債券回購、同業拆借、同業借款等方式融入資金;對自營資金和募集資金進行必要的投資管理,自營資金可以開展存放同業、拆放同業、購買國債或其他固定收益類證券等業務,募集資金使用應當符合資金募集約定用途;與債轉股業務相關的財務顧問和咨詢業務;經國務院銀行業監督管理機構批準的其他業務。
(一)AIC重點業務品種
1、債轉股業務
AIC應當以債轉股為目的收購銀行對企業的債權,將債權轉為股權并對股權進行管理;對于未能轉股的債權進行重組、轉讓和處置;以債轉股為目的投資企業股權,由企業將股權投資資金全部用于償還現有債權;依法依規面向合格投資者募集資金,發行私募資產管理產品支持實施債轉股為主業。AIC全年主營業務占比或者主營業務收入占比原則上不應低于總業務或者總收入的50%。
綜上,AIC要業務就是市場化債轉股,業務模式為AIC通過先收購銀行對企業的債權,再將債權轉為股權的形式,并限定企業將取得的資金用于償還自身金融債務,降低企業財務杠桿。標的債權可以是正常類、不良類或潛在不良類。從業務實操看,債轉股的投資方式包括“發股還債”、“收債轉股”以及“以股抵債”等模式;退出方式包括上翻進上市公司退出、轉讓股權或者讓大股東回購等。債轉股的標的企業為發展前景良好、符合國家產業發展方向、信用狀況較好,但因行業周期性波動、高負債等原因遇到暫時困難的優質企業,具體包括央企、大型地方國企、行業龍頭型民營企業三大類客戶。
2、直接股權投資業務
2024年《促進創業投資高質量發展的若干政策措施》(國辦發[2024]31號)、《關于做好金融資產投資公司股權投資擴大試點工作的通知》(金辦發[2024]100號)出臺后,代表國家構建“長錢長投”的環境,將銀行系耐心資本引入股權投資市場;充分發揮AIC在創業投資、股權投資、企業重組等方面的專業優勢,加大對試點區域范圍內科技創新的支持力度,促進科技型企業成長。目前各家AIC已在多地設立私募股權基金、落地股權投資業務,聚焦新技術、新能源、新質生產力等領域。
3、資產管理業務
國家鼓勵AIC利用各種市場化方式和渠道加以籌集資金,設立附屬機構申請成為私募股權投資基金管理人,通過設立私募股權投資基金、面向合格投資者募集資金開展債轉股業務;也可以通過發行金融債券募集債轉股資金。2025年3月《國家金融監督管理總局辦公廳關于進一步擴大金融資產投資公司股權投資試點的通知》(金辦發[2025]19號)出臺,支持保險資金依法合規投資AIC通過附屬機構發行的私募股權投資基金、AIC發行的債券或者參股AIC,有利于發揮保險資金長期投資優勢,拓寬股權投資試點資金來源,進一步豐富科技企業多元化融資體系。
AIC應通過附屬機構發行私募股權投資基金的形式開展股權投資。AIC表內資金進行股權投資的金額不得超過公司上季末總資產的10%、投資單只私募股權投資基金的金額不得超過該基金發行規模的30%。
(二)AIC經營數據分析
1、財報數據統計

2、經營數據分析
根據清科研究中心的統計數據,2020年以來五大AIC每年對外投資規模均在200億元以上,2024年度為576.04億元,但其中純股權投資項目的規模較小,如2024年僅有18.10億元,純股權投資項目規模在全部對外投資規模中占比不足1%,根據2024年9月金融監管總局的政策,AIC開展表內股權投資的險惡將從AIC總資產的4%提高至10%,未來,隨著AIC股權投資試點規模與規模的擴大,AIC純股權投資的規模和占比或將快速上升。5家AIC對外投資規模及純股權投資項目規模如下圖所示:

股權投資業務的開展,更大的意義在于突破傳統信貸業務的局限性,切入此前難以觸達的客戶群體。幫助銀行鎖定優質客戶資源,為后續現金管理、資產管理、并購融資等一系列金融服務的開展創造機會,推動銀行整體金融服務鏈條的延伸與拓展,提升綜合競爭力。最終母行的收益不僅是AIC報表層面體現的營收利潤,更重要的是科創企業客戶衍生而來的存貸款業務、中間業務收入等。
六、AIC相關政策梳理
| 一 | 《國務院關于積極穩妥降低企業杠桿率的意見》(國發[2016]54號) 附件《關于市場化銀行債權轉股權的指導意見》 |
1、鼓勵跨地區、跨所有制兼并重組;推動重點行業兼并重組;引導企業業務結構重組,優化產業鏈布局。 2、加大重組類業務的金融支持,允許符合條件的企業通過非阿星優先股、可轉換債券等方式籌集兼并重組資金。 3、推動企業存量資產盤活。分類清理企業存量資產,對土地、廠房、設備等閑置資產以及各類重資產,采取出售、轉讓、租賃、回租、招商合作等多種形式予以盤活。 4、完善現代企業制度強化自我約束,形成降低企業杠桿率的長效機制。 5、多方式優化企業債務結構,降低企業財務負擔。 6、有序開展市場化銀行債權轉股權,幫助發展前景良好但遇到暫時困難的優質企業渡過難關。銀行不得直接將債權轉為股權。銀行將債權轉為股權應通過向實施機構轉讓債權、由實施機構將債權轉為對象企業股權的方式實現。 7、依法依規實施企業破產,因企制宜實施企業破產清算、重整與和解。 8、積極發展股權融資,形成合理的融資結構。加快健全和完善多層次股權市場,創新和豐富股權融資工具。 | |
關于市場化銀行債權轉股權的指導意見中要求: 1、市場化債轉股對象企業應當具備以下條件:發展前景較好,具有可行的企業改革計劃和脫困安排;主要生產裝備、產品、能力符合國家產業發展方向,技術先進,產品有市場,環保和安全生產達標;信用狀況較好,無故意違約、轉移資產等不良信用記錄。鼓勵面向發展前景良好但遇到暫時困難的優質企業開展市場化債轉股,包括:因行業周期性波動導致困難但仍有望逆轉的企業;因高負債而財務負擔過重的成長型企業,特別是戰略性新興產業領域的成長型企業;高負債居于產能過剩行業前列的關鍵性企業以及關系國家安全的戰略性企業。 2、禁止將下列情形的企業作為市場化債轉股對象:扭虧無望、已失去生存發展前景的“僵尸企業”;有惡意逃廢債行為的企業;債權債務關系復雜且不明晰的企業;有可能助長過剩產能擴張和增加庫存的企業。 3、轉股債權范圍以銀行對企業發放貸款形成的債權為主,適當考慮其他類型債權。 4、除國家另有規定外,銀行不得直接將債權轉為股權。銀行將債權轉為股權,應通過向實施機構轉讓債權、由實施機構將債權轉為對象企業股權的方式實現。鼓勵金融資產管理公司、保險資產管理機構、國有資本投資運營公司等多種類型實施機構參與開展市場化債轉股;支持銀行充分利用現有符合條件的所屬機構,或允許申請設立符合規定的新機構開展市場化債轉股;鼓勵實施機構引入社會資本,發展混合所有制,增強資本實力。鼓勵銀行向非本行所屬實施機構轉讓債權實施轉股,支持不同銀行通過所屬實施機構交叉實施市場化債轉股。銀行所屬實施機構面向本行債權開展市場化債轉股應當符合相關監管要求。 5、自主協商確定市場化債轉股價格和條件。銀行、企業和實施機構自主協商確定債權轉讓、轉股價格和條件。對于涉及多個債權人的,可以由最大債權人或主動發起市場化債轉股的債權人牽頭成立債權人委員會進行協調。經批準,允許參考股票二級市場交易價格確定國有上市公司轉股價格,允許參考競爭性市場報價或其他公允價格確定國有非上市公司轉股價格。 6、市場化籌集債轉股資金。債轉股所需資金由實施機構充分利用各種市場化方式和渠道籌集,鼓勵實施機構依法依規面向社會投資者募集資金,特別是可用于股本投資的資金,包括各類受托管理的資金。支持符合條件的實施機構發行專項用于市場化債轉股的金融債券,探索發行用于市場化債轉股的企業債券。 7、采取多種市場化方式實現股權退出。實施機構對股權有退出預期的,可與企業協商約定所持股權的退出方式。債轉股企業為上市公司的,債轉股股權可以依法轉讓退出,轉讓時應遵守限售期等證券監管規定。債轉股企業為非上市公司的,鼓勵利用并購、全國中小企業股份轉讓系統掛牌、區域性股權市場交易、證券交易所上市等渠道實現轉讓退出。 | |
| 二 | 《金融資產投資公司管理辦法(試行)》(銀保監令[2018]4號) |
1、銀行只能通過金融資產投資公司實施債轉股,其向銀行收購的債權價格自主協商。鼓勵通過債轉股、原股東資本減記、引進新股東等方式優化企業股權結構。支持金融資產投資公司推動企業改組改制。 2、金融資產投資公司的主要股東應當為在境內注冊的商業銀行,并且入股資金為自有資金、最近3個會計年度連續盈利、最近2年內無重大違法違規行為;其他境內外法人機構為股東的,最近1年年末總資產不低于50億元人民幣或等值自由兌換貨幣,最近1年年末凈資產不得低于總資產的30%;其他境內外法人機構為非金融機構的,權益性投資余額原則上不超過其凈資產的50%(合并會計報表口徑);財務狀況良好,最近2個會計年度連續盈利;經營管理良好,最近2年內無重大違法違規經營記錄。 3、金融資產投資公司的最低注冊資本為100億元人民幣或等值自由兌換貨幣。 4、資金端,收購銀行對企業的債權,并轉化為股權;對債權進行重組、轉讓和處置;投資企業股權,用于償還企業現有債權;自營資金可以開展存放同業、拆放同業、購買固定收益類證券;與債轉股相關的財務顧問和咨詢業務。 5、負債端,發行私募資產管理產品,可以設立附屬機構,申請成為私募股權投資基金;發行金融債券,銀行借款,質押融資;同業拆借,債券回購、同業借款等;申請成為私募股權投資基金管理人;根據募集資金的確定用途使用。 6、以債轉股為目的收購銀行對企業的債權,將債權轉為股權并對股權進行管理;對于未能轉股的債權進行重組、轉讓和處置;以債轉股為目的投資企業股權,由企業將股權投資資金全部用于償還現有債權;依法依規面向合格投資者募集資金,發行私募資產管理產品支持實施債轉股。上述四類業務應作為金融資產投資公司主營業務,且其占比或者主營業務收入占比原則上不應低于總業務或者總收入的50%。 7、金融資產投資公司自營資金可以進行交叉實施債轉股,募集資金則應當主要用于交叉實施債轉股。 8、金融資產投資公司收購銀行債權不得接受債權出讓方銀行及其關聯機構出具的本金保障和固定收益承諾,不得實施利益輸送,不得協助銀行掩蓋風險和規避監管要求,不得由該債權出讓方銀行使用資本金、自營資金、理財資金或其他表外資金提供任何形式的直接或間接融資,不得由該債權出讓方銀行以任何方式承擔顯性或者隱性回購義務。 9、銀行債權評估或估值可以由金融資產投資公司會同銀行對企業進行盡職調查后確定,也可以由獨立第三方實施。銀行債權轉讓可以采取招標、拍賣等公開方式,也可在評估或估值基礎上自主協商確定公允價格,允許金融資產投資公司折價收購銀行債權。 10、金融資產投資公司對企業進行股權投資,股權投資資金用于償還企業銀行債權的,不得由該債權人銀行使用資本金、自營資金、理財資金或其他表外資金提供任何形式的直接或間接融資。 11、轉股債權標的應當以銀行對企業發放貸款形成的債權為主,適當考慮其他類型銀行債權和非銀行金融機構債權。轉股債權資產質量類別由債權銀行、企業和金融資產投資公司自主協商確定,包括正常類、關注類和不良類債權。 12、經過法定程序,債權可以轉為普通股,也可以轉為優先股。 13、金融資產投資公司確定作為債轉股對象的企業應當具備以下條件:發展前景良好但遇到暫時困難,具有可行的企業改革計劃和脫困安排;主要生產裝備、產品、能力符合國家產業發展方向,技術先進,產品有市場,環保和安全生產達標;信用狀況較好,無故意違約、轉移資產等不良信用記錄。 14、金融資產投資公司開展債轉股,應當符合國家產業政策等政策導向,優先考慮對擁有優質優良資產的企業和發展前景良好但遇到暫時困難的優質企業開展市場化債轉股,包括:因行業周期性波動導致困難但仍有望逆轉的企業;因高負債而財務負擔過重的成長型企業,特別是戰略性新興產業領域的成長型企業;高負債居于產能過剩行業前列的關鍵性企業以及關系國家安全的戰略性企業;其他適合優先考慮實施市場化債轉股的企業。 15、金融資產投資公司不得對下列企業實施債轉股:扭虧無望、已失去生存發展前景的“僵尸企業”;有惡意逃廢債行為的失信企業;債權債務關系復雜且不明晰的企業;不符合國家產業政策,助長過剩產能擴張和增加庫存的企業;金融業企業;其他不適合實施債轉股的企業。 | |
| 三 | 《關于鼓勵相關機構參與市場化債轉股的通知》(發改辦財金[2018]1442號) |
鼓勵AMC、保險集團(控股)公司、保險公司、保險資產管理機構、國有資本投資運營公司、銀行自營、銀行理財、理財子公司、信托公司、證券公司、基金管理公司、私募股權投資基金、養老金等機構使用自有資金、合法籌集或管理的專項用于市場化債轉股的資金投資AIC債轉股投資計劃。 | |
| 四 | 《關于市場化債轉股股權風險權重的通知》(銀保監會2018年8月) |
明確銀行集團通過金融資產投資公司持有的市場化債轉股股權風險權重為250%(上市公司)和400%(非上市公司) | |
| 五 | 《2019年降低企業杠桿率工作要點》(發改財金[2019]1276號) |
1、擴大金融投資公司編制,充實金融資產投資人才隊伍,建立符合股權投資特點的績效評價和薪酬管理體系。 2、出臺金融資產投資公司發起設立資管產品備案制度。 3、加快股份制商業銀行定向降準資金使用。支持符合條件的股份制商業銀行利用所屬具有股權投資功能的子公司、同一金融控股集團的現有股權投資機構或擬開展合作的具有股權投資功能 的機構參與市場化債轉股。 4、加強對商業銀行定向降準資金使用情況的評估考核。進一步推動商業銀行調動全行資源用好定向降準資金支持市場化債轉股。 5、采取多種措施解決市場化債轉股資本占用過多問題。支持商業銀行發行永續債補充資本。鼓勵外資依法合規入股金融資產投資公司等債轉股實施機構。 6、加快推進市場化債轉股資產交易,推動具備條件的各類交易場所依法合規開展轉股資產交易。 7、鼓勵對優質企業開展市場化債轉股。鼓勵對品牌知名度高、市場競爭力強、經營運轉正常的高杠桿優質企業或企業集團內優質子公司及業務板塊優先實施市場化債轉股,增強優質企業資本實力,降低債務風險,提高抗沖擊能力。 8、支持對民營企業實施市場化債轉股。鼓勵和支持實施機 構對符合政策和條件的民營企業實施市場化債轉股,降低民營企業債務風險,促進民營經濟發展。 9、開展債轉優先股試點。鼓勵依法合規以優先股方式開展市場化債轉股,擴大非上市非公眾股份公司債轉優先股試點范圍。 10、強化公司治理和社會資本權益保護。引導實施機構依法向轉股對象企業派駐董事、監事,實質性參與公司治理,積極推動企業轉型升級;促進市場化債轉股與混合所有制改革等有機結合,優化股權結構,推動完善現代企業制度。 11、推進企業戰略重組與結構調整。鼓勵通過兼并重組整合資源,出清過剩產能,提高產業集中度,減少同質化無序競爭和資源浪費;鼓勵有效整合企業內部優質資源,提升內部資源配置效 率,提高優質業務板塊股權融資能力。 12、大力發展股權融資。完善交易所市場股權融資功能,改革股票發行制度,提升上市公司質量;加強對中小投資者權益的保護,增強投資者信心;按照投資者適當性原則,有序促進社會儲蓄轉化為股權投資,拓寬企業資本補充渠道;鼓勵私募股權投資基 金等多元化投資主體發展,豐富股權融資市場投資者群體。 13、充實國有企業資本。拓寬國有企業資本補充渠道,鼓勵國有企業通過發行普通股和優先股充實資本金,進一步規范國有企業資本管理,防止虛假降杠桿。 | |
| 六 | 《關于金融資產投資公司開展資產管理業務有關事項的通知》(銀保監發[2020]12號) |
1、金融資產投資公司開展資產管理業務,是指其接受投資者委托,設立債轉股投資計劃并擔任管理人,依照法律法規和債轉股投資計劃合同的約定,對受托的投資者財產進行投資和管理。債轉股投資計劃應當主要投資于市場化債轉股資產,包括以實現市場化債轉股為目的的債權、可轉換債券、債轉股專項債券、普通股、優先股、債轉優先股等資產。 2、債轉股投資計劃財產獨立于管理人、托管機構的自有資產,因債轉股投資計劃財產的管理、運用、處分或者其他情形而取得的財產,均歸入債轉股投資計劃財產。 3、金融資產投資公司債轉股投資計劃可以依法申請登記成為債轉股標的公司股東。 4、金融資產投資公司應當通過非公開方式向合格投資者發行債轉股投資計劃,并加強投資者適當性管理。合格投資者為具備與債轉股投資計劃相適應的風險識別能力和風險承擔能力,并符合下列條件的自然人、法人或者其他組織:(1)具有4年以上投資經歷,且滿足下列條件之一:家庭金融凈資產不低于500萬元,或者家庭金融資產不低于800萬元,或者近3年本人年均收入不低于60萬元。(2)最近1年末凈資產不低于2000萬元的法人單位。(3)中國銀保監會視為合格投資者的其他情形。 5、合格投資者投資單只債轉股投資計劃的金額不低于300萬元。 6、自然人投資者參與認購的債轉股投資計劃,不得以銀行不良債權為投資標的。 7、金融資產管理公司、保險資產管理機構、國有資本投資運營公司、金融資產投資公司等各類市場化債轉股實施機構及相關機構,可以在依法合規的前提下使用自有資金、合法籌集或管理的專項用于市場化債轉股的資金投資債轉股投資計劃。 8、金融資產投資公司作不得使用受托管理的資金投資本公司債轉股投資計劃。 9、保險資金、養老金等可以依法投資債轉股投資計劃。 10、除各類市場化債轉股實施機構及相關機構外,其他投資者可以使用自有資金投資債轉股投資計劃。 11、投資者可以通過銀行業理財登記托管中心(下稱登記機構)以及中國銀保監會認可的其他場所和方式,向合格投資者轉讓其持有的債轉股投資計劃份額,并按規定辦理持有人份額變更登記。轉讓后,持有債轉股投資計劃份額的合格投資者合計不得超過200人。不得以拆分債轉股投資計劃份額等方式,變相突破合格投資者標準或200人的人數限制。 12、債轉股投資計劃可以投資單筆市場化債轉股資產,也可以采用資產組合方式進行投資。資產組合投資中,市場化債轉股資產原則上不低于債轉股投資計劃凈資產的60%。債轉股投資計劃可以投資的其他資產包括合同約定的存款(包括大額存單)、標準化債權類資產等。 12、債轉股投資計劃應當為封閉式產品;債轉股投資計劃直接或間接投資于非標準化債權類資產的,非標準化債權類資產的終止日不得晚于產品到期日。債轉股投資計劃直接或間接投資于未上市企業股權及其收益權的,未上市企業股權及其收益權的退出日不得晚于產品的到期日。 13、債轉股投資計劃原則上應當為權益類產品或混合類產品,可以進行份額分級,根據所投資資產的風險程度設定分級比例(優先級份額/劣后級份額,中間級份額計入優先級份額)。權益類產品的分級比例不得超過1∶1,混合類產品的分級比例不得超過2∶1。分級債轉股投資計劃不得直接或間接對優先級份額認購者提供保本保收益安排。金融資產投資公司應當對分級債轉股投資計劃進行自主管理,不得轉委托給劣后級投資者。 14、債轉股投資計劃的總資產不得超過該產品凈資產的200%。分級債轉股投資計劃的總資產不得超過該產品凈資產的140%。 15、金融資產投資公司應當在登記機構對債轉股投資計劃進行集中登記。未經登記不得發行。 16、金融資產投資公司設立的債轉股投資計劃,應當選擇在商業銀行、登記機構等具有相關托管資質的機構托管。 | |
| 七 | 《關于銀行業保險業支持高水平科技自立自強的指導意見》(銀保監發〔2021〕46號) |
鼓勵AIC在業務范圍內,在上海依法依規試點開展不以債轉股為目的的科技企業股權投資業務。 | |
| 八 | 《促進創業投資高質量發展的若干政策措施》(國辦發[2024]31號) |
要擴大金融資產投資公司直接股權投資試點范圍。支持金融資產投資公司在總結上海試點開展直接股權投資經驗基礎上,穩步擴大試點地區范圍,充分發揮金融資產投資公司在創業投資、股權投資、企業重組等方面的專業優勢,加大對科技創新的支持力度。 | |
| 九 | 《關于做好金融資產投資公司股權投資擴大試點工作的通知》(金辦發[2024]100號) |
1、金融資產投資公司應通過附屬機構發行私募股權投資基金的形式開展股權投資,私募股權投資基金應在中國基金業協會履行登記備案程序并接受其監督管理。金融資產投資公司附屬機構擔任私募股權投資基金管理人或執行事務合伙人,要加強對基金的主動管理。 2、金融資產投資公司表內資金進行股權投資的金額不得超過公司上季末總資產的10%、投資單只私募股權投資基金的金額不得超過該基金發行規模的30%。 3、金融資產投資公司應對每只私募股權投資基金的資金單獨管理、單獨建賬、單獨核算,不得開展或參與任何形式的資金池業務,并依法依規披露資金運用情況。 4、股權投資業務應按照內部授權管理要求報金融資產投資公司投決會或董事會審議,超出金融資產投資公司審批權限的應報母行審批。金融資產投資公司每年應至少對股權投資業務開展一次專項審計。 | |
| 十 | 《關于擴大金融資產投資公司股權投資試點范圍的通知》(金辦便函[2024]1210號) |
1、將股權投資試點范圍由上海擴大至北京、天津、上海、重慶、南京、杭州、合肥、濟南、武漢、長沙、廣州、成都、西安、寧波、廈門、青島、深圳、蘇州等18個城市。 2、總結在上海試點開展股權投資的經驗,建立健全股權投資業務制度流程,強化內部管理和人才隊伍建設,加強風險管控,按照市場化、法治化原則,依法合規在上述城市開展股權投資試點工作,加大對科技創新的支持力度。 | |
| 十一 | 《國家金融監督管理總局辦公廳關于進一步擴大金融資產投資公司股權投資試點的通知》(金辦發[2025]19號) |
1、將金融資產投資公司股權投資范圍擴大至試點城市所在省份。金融資產投資公司通過附屬機構發行的私募股權投資基金,可以在試點城市所在省份進行股權投資,進一步加大對科技創新和民營企業的支持力度。 2、支持符合條件的商業銀行發起設立金融資產投資公司。 3、支持保險資金依法合規投資金融資產投資公司通過附屬機構發行的私募股權投資基金、金融資產投資公司發行的債券或者參股金融資產投資公司,拓寬股權投資試點資金來源。 |
注:文章為作者獨立觀點,不代表資產界立場。
題圖來自 Pexels,基于 CC0 協議
本文由“負險不彬”投稿資產界,并經資產界編輯發布。版權歸原作者所有,未經授權,請勿轉載,謝謝!

負險不彬 










